新闻资讯

News information

当前位置:

首页 新闻资讯

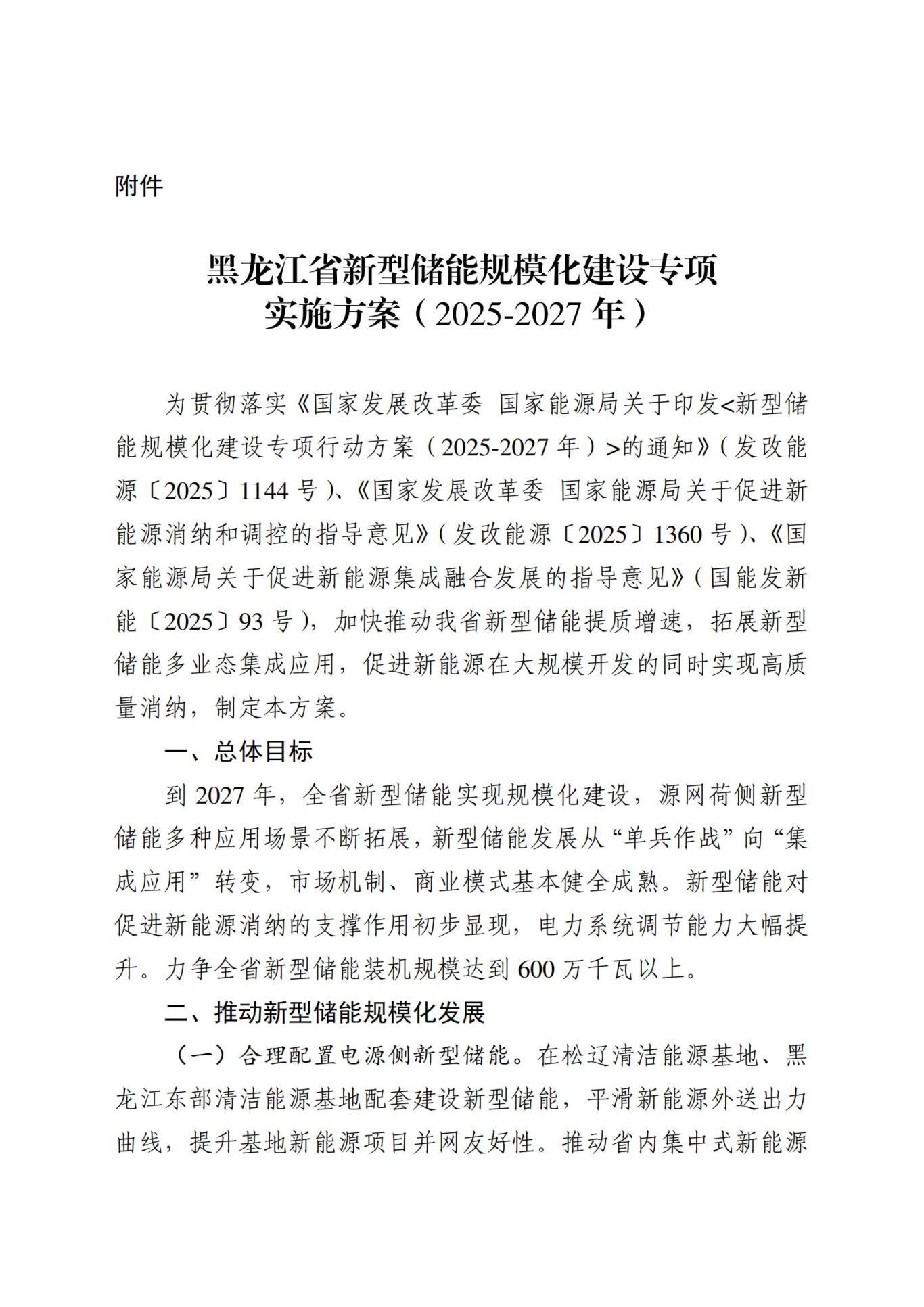
黑龙江省印发《黑龙江省新型储能规模化建设专项实施方案(2025-2027年)》

时间:2025/11/21

作者:创能电力

11月21日,黑龙江省发展和改革委员会发布《关于印发《黑龙江省新型储能规模化建设专项实施方案(2025-2027年)》的通知》。

原文如下所示:

关于印发《黑龙江省新型储能规模化建设
专项实施方案(2025-2027年)》的通知

日期:2025-11-21 10:12 来源:新能源处

各市(地)发展改革委,国网黑龙江省电力有限公司,有关储能企业:

推动新型储能高质量发展,省发展改革委研究制定了《黑龙江省新型储能规模化建设专项实施方案(2025-2027年)》,现印发给你们,请认真抓好落实。

附件.黑龙江省新型储能规模化建设专项实施方案2025-2027年)


                                                   黑龙江省发展和改革委员会

                                                       2025年1118


以上是黑龙江省发展和改革委员会发布《关于印发《黑龙江省新型储能规模化建设专项实施方案(2025-2027年)》的通知的全部内容,前往官网可获取更多详细信息。


0731-85778777
(营销部)转8830
(人力部)转8813
(售后部)转8821


chuangnengdianli@163.com
hncndl@163.com(业务)
cndlcg@163.com(采购)