时间:2026/03/26
作者:创能电力
3月24日,国家能源局印发《2026年能源行业标准计划立项指南》的通知。
通知指出,行业标准制修订计划立足能源安全和促进能源绿色低碳转型。服务和保障能源安全稳定供应,支撑能源领域落实碳达峰、碳中和目标的行业标准计划;支撑新型电力系统和新型能源体系建设,促进能源绿色低碳转型、新兴技术产业发展、能效提升和产业链碳减排等重点方向的行业标准计划。
原文如下所示:
| 公开事项名称: | 国家能源局综合司关于印发《2026年能源行业标准计划立项指南》的通知 | ||
| 索引号: | 000019705/2026-000036 | 主办单位: | 国家能源局 |
| 制发日期: | 2026-03-19 | ||
国家能源局综合司关于印发《2026年能源行业标准计划立项指南》的通知 |
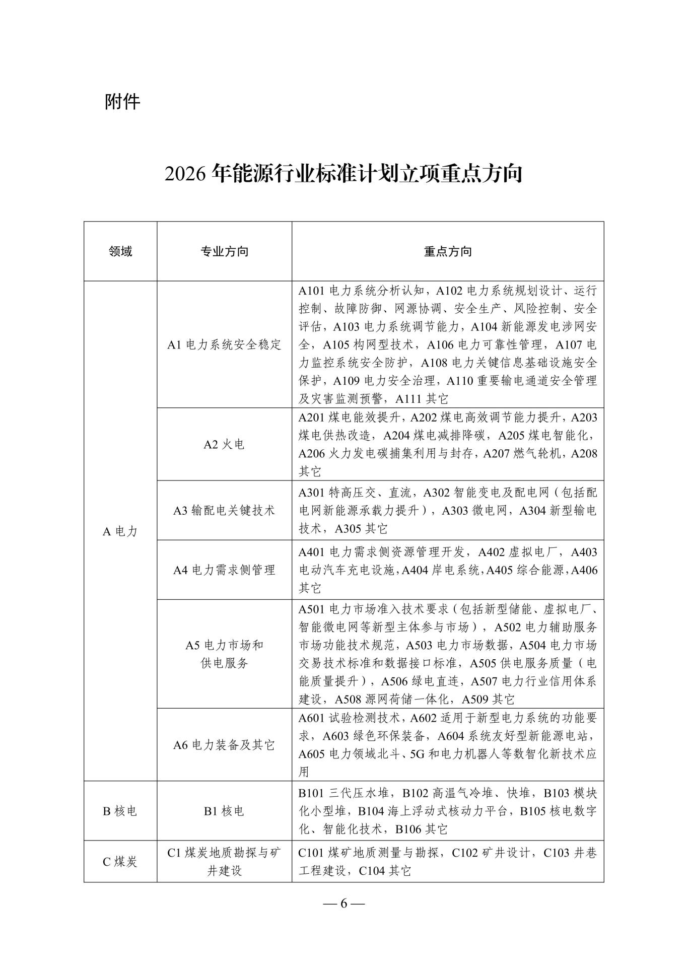
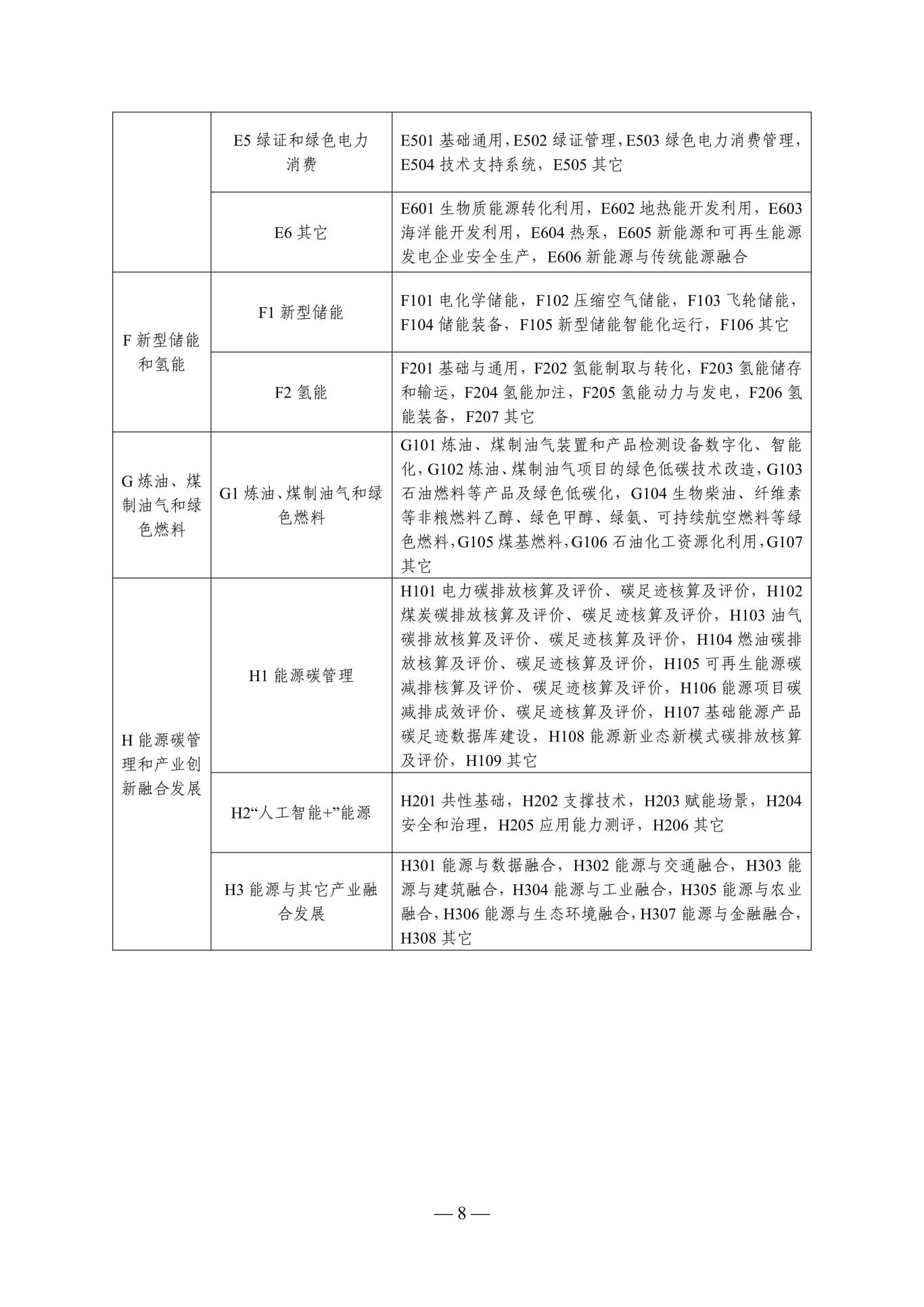
附件:








以上是国家能源局印发《2026年能源行业标准计划立项指南》的全部内容,前往官网可获取更多详细信息。